申万宏源手机版看28类行业,14类对应基金抢先看
<炒股配资门户>申万宏源手机版看28类行业,14类对应基金抢先看炒股配资门户>
申万一级行业共有28类,分别是采掘、化工、钢铁、有色金属、建筑材料、建筑装饰、电气设备、机械设备、国防军工、汽车、家用电器、轻工制造、农林牧渔、食品饮料、纺织服装、医药生物、商业贸易、休闲服务、电子、计算机、传媒、通信、公用事业、交通运输、房地产、银行、非银金融、综合,二级行业对应的共有104类。今天司令主要介绍前面14类一级行业(56类二级),看看分别有哪些对应的基金?明天再来介绍其余48类二级(大家关心的大科技、大金融题材可都在明天的分析哦)。
1、采掘。从石油开采二级分类看,场内交易型基金有华宝油气LOF、嘉实原油LOF,场外指数基金有华安标普全球石油、广发道琼斯石油、南方原油、易方达原油;从煤炭开采二级行业分类看,场内交易型基金有国泰中证煤炭ETF、场内指数基金有富国中证煤炭指数、招商中证煤炭指数、中融中证煤炭指数。
2、化工。无二级行业对应基金。
3、钢铁。二级行业同样是钢铁,场内基金有国泰中证钢铁ETF,场外指数基金有鹏华钢铁分级、中融国证钢铁指数、国泰中证钢铁ETF联接基金。

4、有色金属。从工业金属二级分类看,场内交易型基金有南方中证申万有色金属ETF、大成有色金属期货ETF申万宏源旗舰版手机版,场外指数基金有国泰国证有色指数、信诚中证800有色指数、南方有色金属ETF联接基金;从黄金二级分类看,场内交易型基金有华安黄金易ETF、易方达黄金ETF、博时黄金ETF、国泰黄金ETF,场外指数基金分别是四只ETF联接基金,主动型行业基金有诺安全球黄金QDII、易方达黄金主题QDII、汇添富黄金及贵金属QDII。
5、建筑材料。从水泥制造二级分类看,只有广发中证全指建筑材料这只场外指数基金。
6、建筑装饰。从基础建设二级分类看,场外指数基金有广发中证基建工程指数和信诚中证基建工程指数,主动型行业基金是景顺长城能源基建混合。

7、电气设备。无对应基金。
8、机械设备。无对应基金。
9、国防军工。从航天装备二级分类看,场外指数基金有富国中证军工指数、申万菱信中证军工指数、前海开源中证军工指数、易方达中证军工指数、融通中证军工指数,主动型行业基金是易方达国防军工混合;从航空装备二级分类看,场内交易型基金是鹏华中证国防ETF,场外指数基金是其联接基金,主动型行业基金是长信国防军工量化混合。

10、汽车。从汽车整车二级分类看,场内交易型基金是富国中证智能汽车ETF,场外指数基金有富国中证新能源汽车指数、汇添富中证新能源汽车指数、国泰国证新能源汽车指数、广发中证全指汽车指数,主动型行业基金有申万菱信新能源汽车混合、嘉实智能汽车股票、国泰智能汽车股票。
11、家用电器。从白色家电二级分类看,只有广发中证全指家用电器这只场外指数基金。
12、轻工制造。无对应基金。

13、农林牧渔。从农业综合二级分类看,场外指数基金有前海开源中证大农业指数、广发全球农业指数QDII,主动型行业基金有工银农业产业股票、嘉实农业产业股票、银华农业产业股票、国泰大农业股票、农银现代农业加混合。
14、食品饮料。从饮料制造二级行业分类看,场外指数基金有天弘中证食品饮料指数、国泰国证食品饮料指数,主动型行业基金只有银华食品饮料量化股票。


15、纺织服装。无对应行业基金。
16、医药生物。二级行业化学制药对应的场外指数基金有银华中证全指医药卫生指数增强,主动型行业基金有华宝大健康混合、中欧医疗创新股票、华泰柏瑞医疗健康混合;二级行业中药对应的场内基金有汇添富中证中药指数LOF,场外指数基金是其联接基金,主动型行业基金有前海开源中药研究精选股票;二级行业生物制品对应的场内基金有国泰中证生物医药ETF、华安中证细分医药ETF,场外指数基金有申万菱信中证申万医药生物、招商国证生物医药指数、易方达生物科技指数、汇添富中证生物科技指数,主动型行业基金有华泰柏瑞生物医药混合、华宝医药生物混合;二级行业医药商业场内基金有易方达沪深300医药ETF,场外指数基金有天弘中证医药100指数、国联安中证医药100指数、易方达沪深300医药ETF联接,主动型行业基金有前海开源医疗健康混合、国投瑞银医疗保健混合;二级行业医疗器械场内基金有华宝中证医疗ETF,场外指数基金有广发医疗指数分级,主动型行业基金有工银医药健康股票、富国医疗保健行业混合、农银汇理医疗保健主题、工银前沿医疗股票、中信建投医改混合、中欧医疗健康混合、广发医疗保健股票;二级行业医疗服务场内基金有华安中证细分医药ETF,场外指数基金是其联接基金申万宏源手机版看28类行业,14类对应基金抢先看,主动型行业基金有汇添富医疗服务混合。

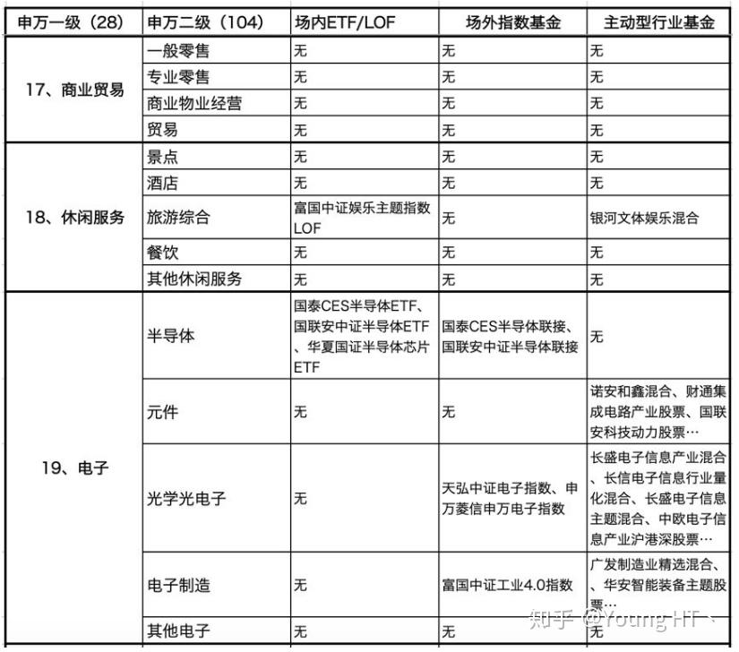
17、商业贸易。无对应行业基金。
18、休闲服务。二级行业旅游综合对应的场内外指数基金有富国中证娱乐主题指数LOF,主动型行业基金有银河文体娱乐混合。
19、电子。二级行业半导体对应的场内基金有国泰CES半导体ETF、国联安中证半导体ETF、华夏国证半导体芯片ETF,场外指数基金是前两只的联接基金;二级行业元件对应的主动型行业基金有诺安和鑫混合、财通集成电路产业股票、国联安科技动力股票;二级行业光学光电子场外基金有天弘中证电子指数、申万菱信申万电子指数,主动型行业基金有长盛电子信息产业混合、长信电子信息行业量化混合、长盛电子信息主题混合、中欧电子信息产业沪港深股票;二级行业电子制造对应的场外指数基金有富国中证工业4.0指数分级,主动型行业基金有广发制造业精选混合、华安智能装备主题股票。

20、计算机。二级行业计算机设备对应的场内基金有国泰中证计算机主题ETF、华宝科技龙头ETF、华泰柏瑞中证科技、嘉实新兴科技,场外指数基金有天弘中证计算机指数、华宝科技龙头ETF联接、嘉实新兴科技联接,主动型行业基金有华商计算机行业量化股票;二级行业计算机应用对应的场内(外)指数基金有安信深圳科技指数LOF、富国中证科技50策略ETF,主动型行业基金有大摩科技领先混合。
21、传媒。二级行业文化传媒对应的场内基金有广发中证传媒ETF,场外基金是其联接基金以及鹏华传媒分级、工银中证传媒指数,主动型行业基金有鹏华文创传媒娱乐股票;二级行业互联网传媒主动型行业基金有融通互联网传媒混合、农银信息传媒股票、广发电子信息传媒股票、华润元大信息传媒科技混合。
22、通信。二级行业通信设备对应的场内基金有华夏5GETF、国泰中证全指通信设备ETF、银华5GETF,场外指数基金是前两者的联接基金以及东财中证通信指数。
23、公用事业。无对应行业基金。

24、交通运输。二级行业物流对应的主动型行业基金有嘉实物流产业股票、工银物流产业股票。
25、房地产。二级行业房地产开发对应的场内基金有南方中证房地产ETF、华夏中证全指房地产ETF以及相关的金融地产主题ETF,场外指数基金除了两只ETF联接基金还包括鹏华地产分级、国泰国证房地产行业、招商沪深300地产等权重、泰康港股通地产指数以及金融地产主题指数基金。

26、银行。二级行业银行对应的场内基金有华宝中证银行ETF、广发中证全指金融地产ETF、国投沪深300金融地产ETF、嘉实中证金融地产ETF、华夏上证金融地产发起式ETF、国投瑞银金融地产ETF(金融地产主题基金中银行股占比较多),场外指数基金除了ETF联接基金还包括鹏华银行分级、富国中证银行指数、天弘中证银行指数、华安中证银行指数、易方达银行分级、长盛中证金融地产指数,主动型行业基金有工银金融地产混合、中银金融地产混合、华泰柏瑞新金融地产混合。
27、非银金融。二级行业证券对应的场内基金有华宝/南方/易方达中证全指证券ETF、鹏华国证证券龙头ETF,场外指数基金除了ETF联接基金以外还包括鹏华证券保险分级、易方达证券公司分级、申万菱信申万证券分级、国泰中证申万证券行业指数、富国/招商/南方/华夏/华安/国泰/华宝/汇添富中证全指证券公司、天弘中证证券保险指数、博时中证800证券保险(证券保险主题中券商股占比较多);二级行业保险对应的场外指数基金有方正富邦保险主题指数分级。
28、综合。无对应行业基金。

好了,104类申万二级行业对应的场内基金、场外指数基金、主动型行业基金已全部整理完毕,供大家2020年投资参考哦。如有遗漏,欢迎补充指正。







