东海证券被罚6000万,投行项目出大事了
<炒股配资门户>东海证券被罚6000万,投行项目出大事了炒股配资门户>
6000万元的券商罚单,牵扯出十年前的财务顾问项目。7月7日,东海证券发布公告称,公司收到行政处罚事先告知书,因其担任独立财务顾问未勤勉尽责,中国证监会拟决定合计罚没其6000万元。据了解,东海证券2024年归母净利润刚从亏损中回暖,营业收入也同比翻倍。但从细分业务来看,公司投行业务收入仍明显承压。有业内人士表示,在监管“长牙带刺”、有棱有角的从严基调下,预计“没一罚三”的处罚频次会逐渐增加,这为全行业敲响了警钟。相关券商还应守住合规底线,积极寻找突破口及转型的方向。
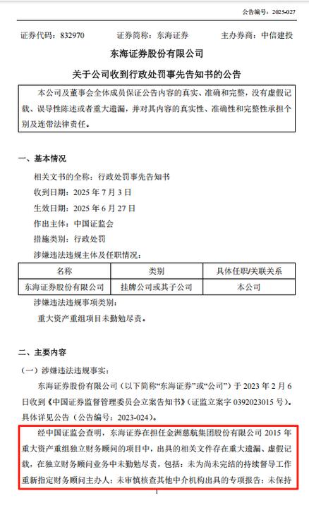
7月7日,东海证券发布关于公司收到行政处罚事先告知书的公告。公告指出,东海证券在担任金洲慈航集团股份有限公司(以下简称“金洲慈航”)2015年重大资产重组独立财务顾问的项目中,出具的相关文件存在重大遗漏、虚假记载,在独立财务顾问业务中未勤勉尽责。
据了解,2015年,金洲慈航发行股份及支付现金购买丰汇租赁有限公司(以下简称“丰汇租赁”)90%股权并募集配套资金,东海证券担任该重组项目的独立财务顾问,持续督导期间为2015年12月至2017年12月。2018年开始,丰汇租赁业绩大幅下滑出现巨额亏损,就此引起了监管部门的关注。
中国证监会指出,东海证券的具体违规情形包括,未为尚未完结的持续督导工作重新指定财务顾问主办人;未审慎核查其他中介机构出具的专项报告;未保持职业怀疑,未对标的公司业绩承诺实现情况进行充分核查和验证。
因此,中国证监会拟决定对东海证券责令改正,没收业务收入1500万元,并处以4500万元的罚款,合计罚没6000万元,这也成为年初至今券商行业罚没金额最大的罚单。
北京市京师律师事务所律师卢鼎亮表示,“没一罚三”在金融监管处罚中并非罕见。监管机构对于各类违法违规行为保持着高压态势,尤其是针对涉及财务顾问、保荐、资产管理等核心业务领域的违规行为。“没一罚三”是一种较为常见且力度较大的处罚方式,旨在通过经济处罚手段,对违规机构形成有力的威慑。这种处罚方式既考虑了违规机构从违规行为中获取的不法利益,又在此基础上进行了数倍的罚款,以体现对违规行为的严厉打击。

“‘没一罚三’向整个证券行业传递了明确信号,即合规经营是企业生命线。券商必须在各项业务中切实履行勤勉尽责义务东海证券山西营业部,否则将面临严重的经济处罚,这将促使行业进一步加强内部合规管理。”卢鼎亮评价称。
北京财富管理行业协会特约研究员杨海平指出,在监管“长牙带刺”、有棱有角的从严基调下,预计“没一罚三”的处罚方式频次会逐渐增加,这为全行业敲响了警钟。
对于上述情况,东海证券表示,公司诚恳接受并将深刻反思,认真落实整改,进一步提高思想认识,积极落实监管要求,严格遵守各项法律法规,不断完善内部控制的规范性和有效性,切实维护公司及广大投资者利益东海证券被罚6000万,投行项目出大事了,促进公司持续健康发展。
官网显示,东海证券于1993年成立,目前注册资本18.56亿元。回顾业绩表现,2024年公司业绩同比出现回暖势头,全年营业收入为14.69亿元,同比增长125.94%,主要原因是投资收益增加。同期,归母净利润扭亏为盈,为2348.71万元。
就被罚款给公司业绩及管理可能带来的影响等问题,北京商报记者发文采访东海证券,但截至发稿未收到回复。
作为国内首批获得保荐资格的券商之一,东海证券投行业务在近年来却已成长期拖累。2023年起,公司投行手续费净收入连续下滑。2022—2024年相关手续费净收入分别为4.69亿元、3.36亿元、1.99亿元,连续两年同比下滑28.51%、40.8%。








