北京证监局点名含配资平台等非法机构,股侠等大V也涉其中
<炒股配资门户>北京证监局点名含配资平台等非法机构,股侠等大V也涉其中炒股配资门户>
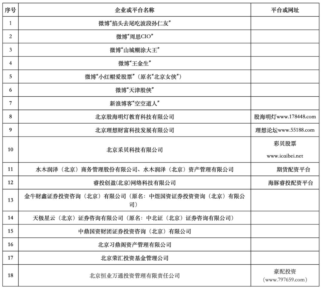
北京证监局4月21日公布《北京辖区不具备经营证券期货业务资质机构名单(第七批)》,包括18家企业或平台。其中,被点名的“天津股侠”、“小红帽爱股票”、“王金生”等微博“大V”均坐拥数百万粉丝。

北京证监局表示,这些场外配资或投资平台、财经自媒体存在极高风险,其运营主体不属于北京证监局监管对象,请广大投资者提高警惕,远离非法证券期货活动,避免财产损失。
北京证监局列示的名单中,不乏“天津股侠”、“小红帽爱股票”、“王金生”等拥有百万粉丝的微博“大V”。其中还包括1家期货配资平台——水木润泽(北京)商务管理股份有限公司、水木润泽(北京)资产管理有限公司。

期报君查询发现,2019年底有投资者将水木润泽(北京)商务管理股份有限公司(以下简称水木润泽)告上法庭,案由为期货交易纠纷。
该投资者称,2019年7月,水木润泽通过虚假和欺诈的宣传方式,以招聘期货交易员为名,虚构与广州金控期货有限公司等多家期货公司合作的事实,诱导其到该公司开户进行期货交易。水木润泽为自己申请了的交易账户,按照1:10的配资比例,自己出资10万元,水木润泽配资100万元,该账户初始总金额为110万元,配资使用费从交易手续费中抵扣,每笔交易手续费按照交易所手续费标准的两倍收取。交易软件要求必须由水木润泽提供,否则无法进行交易。水木润泽为自己提供了电脑版及手机版两款交易软件。出入金都是通过水木润泽公司个人银行账户转账完成的。交易中,自己账户被强行平仓和违规平仓。经自己向广州金控期货有限公司求证,其否认与水木润泽存在任何合作关系。2019年11月11日,自己经询多个主管部门,方知期货配资是国家监管部门严厉打击和明令禁止的,且水木润泽公司的经营范围也不包含经营期货业务,故原告诉至法院。
受理法院驳回了该投资者起诉,原因是投资者此前向公安机关报案,经多次审查,最终认定此案仍有经济犯罪嫌疑,需立案调查。待该刑事案件审结后,投资者可视结果再行决定依法行使其相应诉权。
国家市场监管总局深夜发声,郑州市监局责令特斯拉提供行车数据
特斯拉车主上海车展维权一事持续发酵。
4月21日晚,国家市场监督管理总局官方账号发布消息称,近日,上海车展上特斯拉车主维权引发广泛关注,市场监管总局高度重视,已责成河南省、上海市等地市场监督管理部门依法维护消费者合法权益。同时,强调企业要切实履行质量安全主体责任,为消费者提供优质安全的产品和服务。

针对这一事件,郑州市郑东新区市场监督管理局昨日回应,责成特斯拉汽车销售服务(郑州)有限公司立即出具相关行车数据。
昨天深夜,特斯拉发文表示,今天下午,我们已主动与郑州市市场监督管理局联系并汇报相关情况,为了维护消费者的权益,我们愿意全力配合,提供事发前半小时的车辆原始数据给第三方鉴定机构或政府指定的技术监管部门或者消费者本人。同时恳请郑州市市监局指定权威的、有资质的第三方检测鉴定机构,开展检测鉴定工作,早日还原真相。我们承担鉴定产生的全部费用。同时我们承诺,无论检测结果如何,我们都接受。

特斯拉再出事故,一名乘客死亡
昨日,广州增城警方通报:2021年4月17日22时许,增城区东江大道北发生一宗交通事故。经初步调查,事发时左某(男,33岁)驾驶小汽车搭载一名男乘客途经上述路段,车辆与右侧道路水泥隔离墙及王某(女,32岁)驾驶的小汽车发生碰撞,致左某车上男乘客当场死亡。事故未造成其他人员受伤,随后左某所驾驶的车辆发生燃烧。事故原因仍在进一步调查中。


图为现场视频截图
事故现场视频显示,事故车辆为特斯拉Model 3系列车型。
此外,4月21日下午,在海口生活的特斯拉Model 3进口长续航版本的车主温先生向新海南客户端、南海网、南国都市报反映,4月21日下午,他在正常驾驶车辆时,发生车辆前轮右侧底盘连接轴脱落的事故北京证监局点名含配资平台等非法机构,股侠等大V也涉其中,事发后,温先生已将车辆慢慢开到海口特斯拉中心讨要说法。温先生说,他是2019年花了38万多元购买的这款进口特斯拉Model 3,一直自己使用,目前已经行驶了2万多公里。
特斯拉致歉!中纪委:终于有了一些诚恳谦和的样子股票配资 骗局,央视评论:特斯拉怎么不拿车的质量来杠
针对近日女车主在上海车展维权一事,特斯拉官方微博20日晚一改此前“不妥协”态度,对未及时解决车主的问题深感歉意,称尊重并坚定服从政府各相关部门的决定,尊重消费者,遵守法律法规,坚决坚定地积极配合政府各相关部门的所有调查。特斯拉已成立专门处理小组,专事专办,努力在合规合法的情况下,尽全力的满足车主诉求,争取让车主满意。
昨日,中央纪委国家监委网站刊文评论称,相比于之前的几次表态,特斯拉终于有了一些诚恳谦和的样子。中国市场欢迎企业前来投资发展,但对所有企业都一视同仁:必须遵守中国法律法规、市场规则、尊重消费者权益。
文章指出,法治要求理性,用老百姓的话说就是“得讲道理”,无论是个人还是企业,都应当认同基本的规范、道理,个人不能采取极端方式,企业也不能“一直拖着不解决或自己当裁判员”傲慢不讲理。法治强调公平,无论是对驾驶行为、“超速违章”的认定,还是后台数据的提取鉴定,都不能全凭消费者或者企业的“一面之词”,而是双方都把自己的证据提交出来,请独立机构通过专业方式检测认定,如果一方不服,还可以提起诉讼解决。法治注重权利义务对等,无论是势单力薄的消费者还是财大气粗的企业,在民事关系中都受到法律同等保护,双方既享有权利,也得履行义务。尤其是客观上强势的企业一方,更应以谦和的态度、务实的举措解决消费者的合理维权诉求,须知维护消费者权益就是维护自身品牌美誉度、维护市场占有率。

央视也于昨日早上发声:特斯拉怎么不拿车的质量来杠。据@央视新闻,之前强势表态“对不合理诉求不妥协”的特斯拉终于道歉了。站在车顶高呼“刹车失灵”的维权方式固然不妥,但如果不是舆论压力,“不妥协”的特斯拉多久才会道歉?真相还有待调查,但特斯拉已不是头一回因维权事件站上风口浪尖。如果“把事情闹大”才能解决问题,那消费者和厂商都不可能成为赢的一方。特斯拉真正该“杠”的,不是维权者,而是自家车的质量,双方都不该妥协的也应是车辆质量。这样的“杠”才有意义。









