同花顺子公司收监管措施决定书,非法荐股传闻不实
<炒股配资门户>同花顺子公司收监管措施决定书,非法荐股传闻不实炒股配资门户>
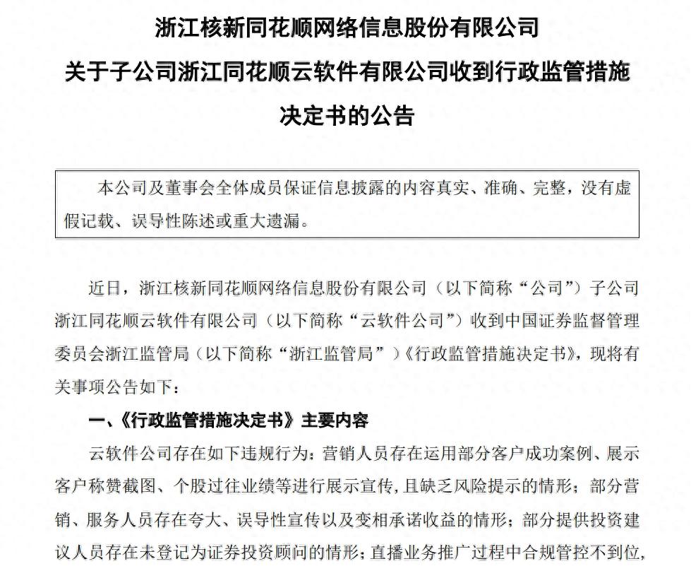
11月15日,同花顺(,股价272.50元,市值1465亿元)公告,子公司云软件公司收到中国证券监督管理委员会浙江监管局《行政监管措施决定书》。云软件公司存在营销人员运用部分客户成功案例、展示客户称赞截图、个股过往业绩等进行展示宣传且缺乏风险提示的情形;部分营销、服务人员存在夸大、误导性宣传以及变相承诺收益的情形;部分提供投资建议人员存在未登记为证券投资顾问的情形;直播业务推广过程中合规管控不到位且存在暗示推荐个股等情形;云软件公司作为平台运营主体在与证券公司合作开展投资咨询服务过程中未尽到合规管理责任;与关联公司合作开展证券投资咨询业务过程中合规管控不到位。
浙江监管局决定对云软件公司采取责令改正、责令暂停新增客户的行政监督管理措施,整改及暂停期限为3个月。所谓公司“非法荐股、被立案调查”的传闻与事实不符。子公司云软件公司具有证券投资咨询资格,公司及子公司不存在被立案调查的情况。

公告称,2023年度,云软件公司证券投资咨询业务营业收入1.99亿元,占公司合并报表营业收入的5.58%。本次行政监管措施主要涉及暂停新增客户,不影响云软件公司对现有客户的服务,预计对2024年公司收入和利润的影响较小。
云软件公司高度重视前述问题同花顺分账户,将深刻反思,汲取教训,及时整改。云软件公司将尽快完成整改,争取尽早通过验收和恢复新增客户。

公司将进一步重视合规建设,确保相关业务合法合规运营。
盘面上,11月15日,同花顺股价一路下跌,截至当日收盘股价下跌14.30%,市值蒸发超240亿元。

11月15日下午,有关同花顺大面积解散微信群的相关截图和小作文在网络上流传。市场有消息称同花顺子公司收监管措施决定书,非法荐股传闻不实,同花顺涉非法荐股被立案,或将暂停展业数月。










