股票配资账户风险控制协议:三方权责解析,舆情文化建设指南
<炒股配资门户>股票配资账户风险控制协议:三方权责解析,舆情文化建设指南炒股配资门户>
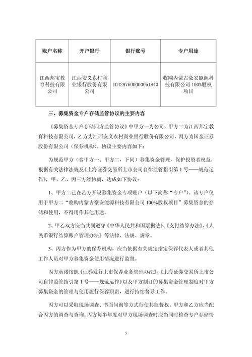
甲方(出借方):_____
乙方(借款方):_____
丙方(第三方):_____
鉴于甲方愿意将其拥有的股票配资账户出借给乙方,丙方愿意作为第三方参与该账户的风险控制及舆情文化建设,乙方愿意接受该账户的使用,三方本着平等互利、诚实信用的原则,就股票配资账户的风险控制及舆情文化建设达成如下协议:
一、定义
1.1股票配资账户:指甲方拥有并出借给乙方的用于股票交易的账户。
1.2风险控制:指甲方为保障账户资金安全,对乙方的交易行为进行监控、限制及管理。
二、账户使用
2.1乙方应按照甲方提供的账户信息及操作指南,正确使用股票配资账户进行股票交易。
2.2乙方在使用股票配资账户过程中,应遵守相关法律法规及证券市场规则,不得进行任何违法、违规的交易行为。
2.3乙方应承担因使用股票配资账户所产生的一切法律责任及经济责任。
三、风险控制
3.1甲方有权对乙方的交易行为进行实时监控,并根据市场行情、账户资金状况等因素,对乙方的交易权限进行限制。
3.2甲方有权在发现乙方存在异常交易行为时,立即采取措施限制乙方的交易权限,并要求乙方说明原因。
3.3丙方应协助甲方进行风险控制工作,提供技术支持和市场分析,确保风险控制的有效性。
3.4乙方应配合甲方和丙方进行风险控制工作,如实报告交易情况,并按照甲方要求提供相关资料。
四、舆情文化建设
4.1双方应共同遵守诚实信用原则,建立健全信息披露制度,确保交易信息的真实、准确、完整。
4.2甲方应定期向乙方提供风险提示,提醒乙方关注市场风险,谨慎投资。
4.3乙方应加强自身风险意识,积极参与投资者教育活动,提高投资技能。
4.4丙方应协助甲方进行舆情文化建设,提供相关资料和培训,促进乙方对市场风险的认识和防范。
五、违约责任
5.1乙方违反本合同约定的,甲方有权要求乙方承担违约责任,包括但不限于赔偿甲方因此遭受的损失。
5.2甲方违反本合同约定的,乙方有权要求甲方承担违约责任,包括但不限于赔偿乙方因此遭受的损失。
5.3丙方违反本合同约定的,甲方有权要求丙方承担违约责任,包括但不限于赔偿甲方因此遭受的损失。
六、争议解决

6.1三方因履行本合同发生的争议,应通过友好协商解决;协商不成的,任何一方均有权向有管辖权的人民法院提起诉讼。
七、附则
7.1本合同自三方签字(或盖章)之日起生效,一式三份,甲乙丙三方各执一份。
7.2本合同的附件与本合同具有同等法律效力。
7.3本合同未尽事宜,三方可另行签订补充协议股票配资账户风险控制协议:三方权责解析,舆情文化建设指南,补充协议与本合同具有同等法律效力。
甲方(盖章):_____
法定代表人(签字):_____
签订日期:_____
乙方(盖章):_____
法定代表人(签字):_____
签订日期:_____
丙方(盖章):_____
法定代表人(签字):_____
签订日期:_____
附件:
1.股票配资账户信息表
2.风险控制操作指南
3.舆情文化建设实施方案
4.交易权限限制通知模板
5.风险提示模板
6.投资者教育资料
第三方介入的意义和目的:
丙方的介入,为甲乙双方提供了一个专业的风险控制和舆情文化建设支持。丙方通过提供技术支持和市场分析,协助甲方进行风险控制,确保账户资金的安全。同时,丙方协助甲方进行舆情文化建设,提高乙方的风险意识和投资技能,促进市场的健康发展。甲方的权益主导的目的和意义:
甲方作为出借方,拥有股票配资账户的所有权和管理权。甲方的权益主导,旨在保障账户资金的安全,确保交易的合规性和合法性。甲方通过设定交易权限、监控交易行为、提供风险提示等措施,确保账户资金的安全,同时通过舆情文化建设,提高乙方的风险意识和投资技能,促进市场的健康发展。甲方的权益主导,不仅保障了甲方的利益,也为乙方的投资提供了保障股票配资风险控制,促进了市场的稳定发展。








