场外配资的行为模式及操作内容,如何兼顾商事纠纷与监管?
<炒股配资门户>场外配资的行为模式及操作内容,如何兼顾商事纠纷与监管?炒股配资门户>
场外配资,又称“以小博大”、“杠杆交易”,通常是指以高于投资者支付的保证金数倍的比例向其出借资金,组织投资者在特定证券、期货账户上使用借用资金及保证金进行股票、期货交易,并收取利息、费用或收益分成的活动,其行为模式主要包括系统分仓模式、出借账户模式、虚盘配资模式、点买配资模式等。场外配资的具体操作模式有多种,但其基本内容是共通的,即融资方向配资方借取一定数额的款项用于买卖股票,配资方向融资方收取固定收益或者按股票投资收益的一定比例收取费用,融资方以所交纳的保证金和所购买的股票对配资方债权进行担保。由于场外配资游离于金融监管之外,带来诸多金融风险与纠纷,如何从解决商事交易纠纷与金融监管思路兼顾的视角,来看待配资交易的合同效力、平仓损失的责任承担、配资款本息及收益的归属,一直是司法实践中常见的问题。目前已有相关裁判指引和司法解释性质的文件对“场外配资”交易作出明确规定,但由于现有法律规定未能完全覆盖此类交易模式的全部内容,法院对“场外配资”纠纷自由裁量权较大,如何全面正确认识“场外配资”交易模式还需要结合相关司法裁判进行进一步讨论。
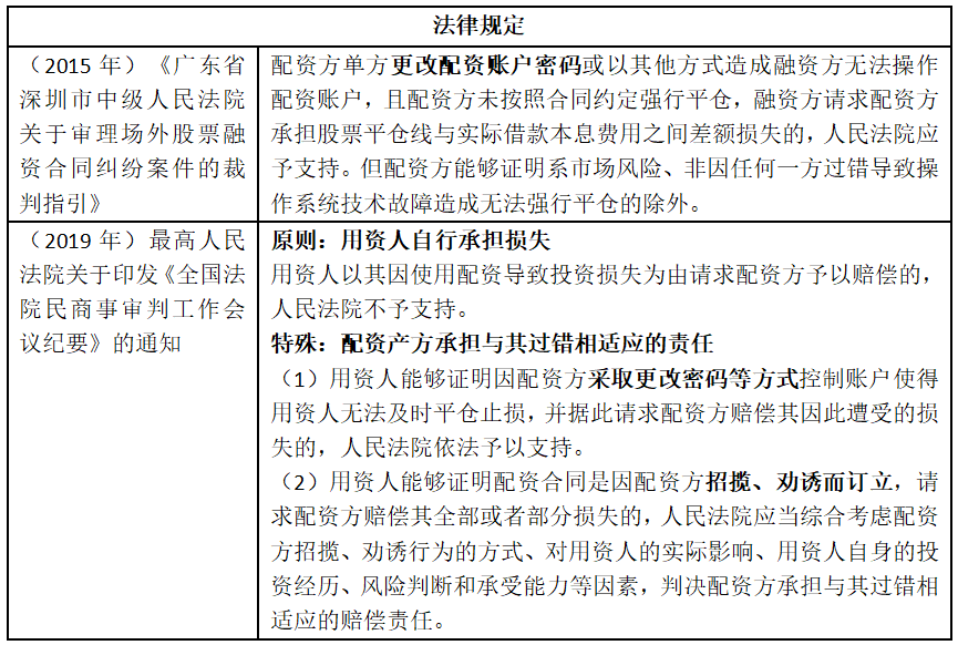
2015年11月12日,深圳市中级人民法院发布《关于审理场外股票融资合同纠纷案件的裁判指引》(以下简称《裁判指引》),是全国地方法院首创,对场外股票融资合同纠纷的审理进行规范;2019年11月8日最高人民法院发布了《全国法院民商事审判工作会议纪要》(以下简称《九民纪要》)场外配资的行为模式及操作内容,如何兼顾商事纠纷与监管?,对司法裁判中的场外配资业务进行了细化规定,概括式列举了涉及的主体类型、常见的表现形式等,对判断、适用相关规定进一步作出了规范。
一、何为“场外配资”
关于场外配资的概念,暂未形成统一明确的官方定义。《九民纪要》对场外配资作出了如下定义:“场外配资业务主要是指一些P2P公司或者私募类配资公司利用互联网信息技术,搭建起游离于监管体系之外的融资业务平台,将资金融出方、资金融入方即用资人和券商营业部三方连接起来,配资公司利用计算机软件系统的二级分仓功能将其自有资金或者以较低成本融入的资金出借给用资人,赚取利息收入的行为”。
相较于证券公司场内配资、合法借贷合同,场外配资具有以下特征:(1)配资主体具有多样性且均未接受证券监督管理机构批准和监管;(2)配资方要求融资方支付保证金至特定账户,并享有资产市值触及平仓线后强制卖出股票以担保配资方本息的收取;(3)用资人享有对股票账户享有操盘权,配资方不得擅自更改账户密码;(4)通过高杠杆率,融资方的低额保证金可融入高额投资款。
二、“场外配资”合同的效力
(2019年)《证券法》第120条规定,经国务院证券监督管理机构核准,取得经营证券业务许可证,证券公司可以经营证券融资融券业务……除证券公司外,任何单位和个人不得从事证券承销、证券保荐、证券经纪和证券融资融券业务。场外配资公司所开展的经营活动,本质上属于只有证券公司才能依法开展的融资活动,其违反了法律强制性规定,致使场外配资合同无效。场外配资交易不仅规避了监管部门对融资融券业务中资金来源、投资标的、杠杆比例等诸多方面的限制,也加剧了市场的非理性波动。无论是《裁判指引》还是《九民纪要》对场外配资合同效力都采取一致的否定态度。
《九民纪要》第87条规定,在案件审理过程中,除依法取得融资融券资格的证券公司与客户开展的融资融券业务外,对其他任何单位或者个人与用资人的场外配资合同,人民法院应当根据《证券法》第142条、合同法司法解释(一)第10条的规定,认定为无效。
《裁判指引》第7条规定,场外股票融资合同属于《中华人民共和国合同法》第五十二条第(四)、(五)项规定的情形,应当认定为无效合同。
自《九民纪要》实施以来,各地法院对“场外配资”的认识趋于统一,大多已能参照《九民纪要》第86条的规定,认定相关合同实为场外配资合同,进而认定合同无效已成为司法实践的主流做法。但对于保证金返还、配资款的返还,配资方已收利息的处理,用资人炒股损失的处理等方面《九民纪要》还未能作出明确规定,这些都需要司法实践给出答案。
三、“场外配资”合同无效后的责任分配
(一)保证金返还


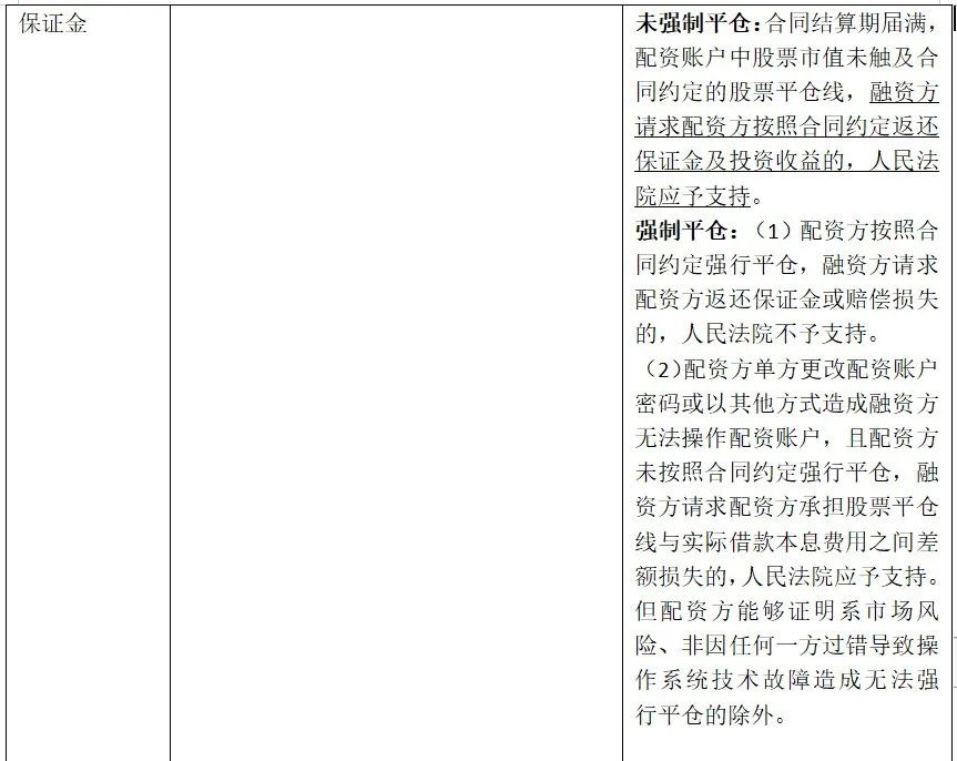
针对保证金返还问题,目前实践中大多数审理法院会根据《民法典》第157条之“民事法律行为无效、被撤销或者确定不发生效力后,行为人因该行为取得的财产,应当予以返还”规定,并结合涉案账户配资交易情况,当证券账户存在亏损时,判决配资人向用资人返还清算后的剩余保证金。当证券账户不存在亏损时,判决配资人向用资人返还全部保证金。
目前司法实践坚持应当返还保证金这一基本裁判思路,同时借鉴了《裁判指引》中对配资账户实际盈亏状况的区分,尤其是在配资账户存在亏损的情况下,优化了《裁判指引》的规定,没有完全否定融资方对保证金的返还请求,而是在账户清算后支持剩余保证金的返还,更加具有合理性。
(二)配资款本金返还
场外股票配资因配资方采取将出借本金存放于自己控制的证券账户并将账号和密码告知用资人,由用资人使用配资方证券账户炒股的方式操作,一般情况下只要不发生重大风险,配资方均可通过及时平仓止损收回出借本金。只有遇到重大市场风险或是所购股票出现连续跌停来不及平仓止损时,才会发生穿仓,导致配资方出借本金的亏损。因此,配资方起诉返还配资款的案件,均伴随着用资人炒股发生巨大亏损的情况。

《九民纪要》和《裁判指引》均未对配资款本金返还问题作出特别规定,但根据《民法典》合同效力被确认无效后,责任承担的一般原则,合同被确定无效后不影响双方责任的承担。因此,当场外配资合同被认定无效后,用资方应当返还配资款本金。具体到实践的案例中,不同情况下,配资款本金返还的数额存在差异。

通过检索分析司法案例,通常情况下用资方应当全部返还配资方出借的配资款,只有当配资方存在过错时,根据过错原则,酌定双方分摊炒股亏损,此时融资方只需返还部分配资款。
(三)配资方已收利息和费用
根据《九民纪要》,场外配资合同被确认无效后,配资方依场外配资合同的约定,请求用资人向其支付约定的利息和费用的,人民法院不予支持。但对于配资款被用资人用于炒股期间的资金占用利息损失是否支持,《九民纪要》未作明确规定。目前理论和实务界对此均有争议,在法院支持配资款占用费的判决中,法院认为,不管场外配资合同纠纷案件如何特殊,但毕竟属于民事案件范畴,应按金钱类合同无效的一般规则处理,应支持资金占用利息损失。在法院反对的判决中,法院认为,配资方是场外配资合同无效的主要过错方,为了更好地体现出对违法参与场外股票配资的惩罚性使用配资平台炒股违法吗,应不予支持。
那么,对于配资方已经收取的利息与管理费,配资方是否应当返还?实践中多数法院支持用资方的利息返还请求权(包括已收利息冲抵配资款本金),但根据“过错方不能因为自己行为获利”这一原则,部分情况下允许配资方扣除法定孳息后部分返还已收利息。

(四)损失承担
场外配资中无论是用资方还是配资方都存在损失风险,就配资方而言,其主要面临股票交易亏损严重,强制平仓仍然无法弥补借款本息的风险。但场外配资的配资方是在没有股票配资资质且不可能获得资质的情况下,从事配资业务,与用资人签订配资合同,实际上从事的是非法活动,是合同无效的主要过错方。同时配资方还享有强制平仓的权利,因此对于配资方的损失,绝大部分法院对配资方的损失裁判意见比较统一,均未予以支持。
就用资人而言,其主要面临投资亏损的风险。但其与场外配资方签订合同,也就表明愿意承担更高的本金亏损风险。因此《九民纪要》规定,一般情况下用资人以其因使用配资导致投资损失为由请求配资方予以赔偿的,人民法院不予支持。但当配资方更改配资账户密码的情形时,《九民纪要》和《裁判指引》均认可,配资方应当承担该行为给融资方造成的损失,同时《九民纪要》还新增因配资方招揽、劝诱订立场外配资合同,给融资方造成损失的情况下配资方的责任承担。


四、结语
《九民纪要》的出台在一定程度上统一了司法实践中对该类合同效力的认定,在合同被认定无效后,相关责任承担也逐步形成了“融资方风险自负为主,配资方过错归责为辅,市场风险合理分担”的损失分配思路,较以往司法实践有了相当大的突破;但在个案中,由于场外配资交易表现形式的复杂性和多样性,司法实践尚未完全统一。未来在司法解释及司法裁判中应对该类行为的性质和交易模式进行进一步的分析,在厘清金融监管与商事纠纷界限基础之上,更加精准合理地分配责任与风险承担,以期推动证券资本市场理性有序良性发展。
附:相关法律条文











